
Untowed INC. | RingCo LLC
E-spine
A UX Case Study
Monitor the real-time equipment performance so you can anticipate failure before it happens!
Overview
Problem
Problem
Non functioning equipment in the yard have consequences
resulting in high cost of functioning
Solution
Solution
E-spine provides one platform to easily monitor performance and
maintenance of the equipment throughout its life cycle with cost effectiveness.
Users
Users
making the work of a facility manager and
maintenance manager easier
Business model
Business model
providing profit making opportunities to the
stakeholders using value focused model
primary user group
keep satisfied
Shipppers
Click here to edit the text and add your own content to this paragraph.
monitor
Crane
operators
over the road truck drivers
manage closely
Facility managers
Click here to edit the text and add your own content to this paragraph.
keep informed
Chief engineering officers
strategy officers
high
Target Audience
What we learned through desk research,
user interview followed by affinity mapping
Power
Influence
low
high

User map
.png)
User Research Process
Empathy Map
What does the user
SAY
What does the user
SAY
" Level of granularity is all I need "
"My shippment is worth million dollars"
What does the user
SAY
What does the user
THINK
Crane operators feels unsafe in
working hazardous conditions
Information about cargo should be
hierarchical, strictly need to know basis.
Frustrated because they feel there is no cure
What does the user
SAY
What does the user
DOES
Trucks and rail backups
clogging roads
Chassis sitting ideal even when there is a backlog of trailers
Precious equipment getting damaged in the yard
What does the user
FEEL
What does the user
FEEL
Pollution issues and health concerns
Fuel prices rising. Non functioning equipment
in the yard have consequences
resulting in high cost of functioning
Personas
The Problems
I'm a paragraph. Click here to add your own text and edit me. It’s easy. Just click “Edit Text” or double click me to add your own content and make changes to the font. Feel free to drag and drop me anywhere you like on your page. I’m a great place for you to tell a story and let your users know a little more about you.
This is a great space to write long text about your company and your services. You can use this space to go into a little more detail about your company. Talk about your team and what services you provide. Tell your visitors the story of how you came up with the idea for your business and what makes you different from your competitors. Make your company stand out and show your visitors who you are.
The Challenges
Problem Statement
How might we help the intermodal terminals overcome the challenges assosiacted with their equipments
to improve the machine productivity and reduce downtime?
Equipment malfunctions make large industrial facilities lose 323 production hours annually, costing $172 million overall.
Important numbers
$35,000 a day, for every crane that’s not in operation.
70% of unplanned downtime results from human error.
Studies show that predictive maintenance increases equipment availability by 5%-15% and reduces maintenance costs by up to 25%.
The Solution
current series of events
man notices
man notices
Failure occurs
response time
response time
failure occurs
failure occurs
sends alert
sends alert
repair occurs
repair occurs

predicts failures
learns from output
before failure
repair logs
preventive alerts
Replaced by parallel ecosystem
for time efficiency
FEATURES
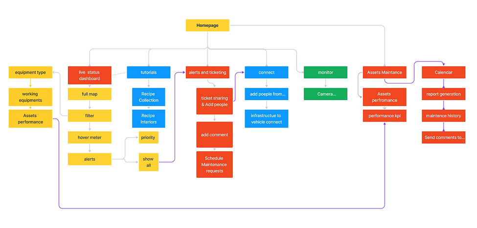
E-spine Prototype
All through one dashboard




equipment visibility
in real time
predictive and
preventive maintenance
Automatic anomaly detection
Overload
detection
Maintanence backlog records
Downtime tracking and analysis






Business model
30%
reduction in
energy consumption
What results will E-spine deliver?
20%
Extension in the lifetime of an aging asset
Value proposition
90%
Reduction in technician time spentfilingwork orders and locating assetinformation
70%-75%
decrease of breakdowns
based on predictive maintenence software outcomes*
Market fit
growing at a CAGR of 24.04% by 2030
Total addressable market
Serviceable addressable
market
Serviceable operational
market
75% of terminals will turn to industry
4.0 solution by 2030
equipment management market
$5.95 billions
$ 250 billions
supply chain
industry
$5.95 B
$ 250 B
The global predictive maintenance market
total
Competition edge

direct competition in intermodal industry but focuses more on trucking solutions
dependent on manual labour
Performance
Maintenance and risk
no analysis on productivity loss
E-spine




Performance + Maintenance + Analysis
on productivity loss and business affected
total
Key partners
DATA ANALYSIS AND VISUALIZATION PROVIDERS
ORIGINAL EQUIPEMENT MANUFACTURERS
IOT EQUIPMENT
PROVIDERS
Marketing channels & Customer relationship






Cost structure
$65,000 p.a.
base salary
$70,000 to generate a
100,000 samples dataset
$10,000-15,000 depending on the
sensor type and numbers
Design and
developement
Data acquisation
and
A.I based analysis
IOT
equipment
Revenue streams
Regular income sources
Premium subscription
250$-300$ / month with customizable dashboard, productivity reports
Basic subscription
for small businesses
150$/ month
Long term income sources
Gold mine- Data accquired and licensing intellectual property
(OEM to dealership)
plus multiple cross industrial collaboation oppurtunities
Next Steps
Future roadmap
Assembling
the team
Developing precise
metrics
Developing the required prototype

"One of the most expensive parts of crane repair is not the cost of the actual repair.
It is the loss of operating income that results when a crane is out of service."
Calvin Leclair - New Business Development
Take a closer look at my work





Well hey, you're still here. That probably means we should team up
Let's connect and work together

Scan to catch up on my email

